The photos you provided may be used to improve Bing image processing services.
Privacy Policy
|
Terms of Use
Can't use this link. Check that your link starts with 'http://' or 'https://' to try again.
Unable to process this search. Please try a different image or keywords.
Try Visual Search
Search, identify objects and text, translate, or solve problems using an image
Drag one or more images here,
upload an image
or
open camera
Drop images here to start your search
To use Visual Search, enable the camera in this browser
All
Search
Images
Inspiration
Create
Collections
Videos
Maps
News
More
Shopping
Flights
Travel
Notebook
Top suggestions for Interpreter Context Structure Programming
Interpreter
Computer
Basic
Interpreter
Language
Interpreter
Assembler Interpreter
and Compiler
Simultaneous
Interpreter
Interpreter
Example
Interpreter
Definition
Compiler in
Programming
Java
Interpreter
Interpreter
Computing
Program
Interpreter
Compiler
Meaning
Interpreter
versus Compiler
Compiler vs
Interpreter
Interpreter
Certification
Compare Compiler and
Interpreter
Computer Language
Translator
Spanish Medical
Interpreter
Difference Between Compiler/
Interpreter
How Interpreter
Works
Compiler
Process
Interpreted
Language
Software
Compiler
Interpreter
Cartoon
Interpreter
Computer Science
Interpreter
Symbol
Interpreter
Design Pattern
Sign Language
Interpreting
Compiled Language
Programming
Interpreter
in Python
Compiler
Diagram
Compiled
Code
Define
Interpreter
Types of
Compiler
JavaScript
Interpreter
Machanism of
Interpreter
Interpreter.
It
Both Interpreter
and Translator
Interpreter Programming
Languages
Interpreter
Means
Interpreter
Work
Old Basic
Interpreter
Role of
Interpreter
English
Interpreter
Machine Language
Programming
Theme of
Interpreter
Python Interpreter
Online
Synchronized
Interpreter
How Does
Interpreter Work
Structure
of Compiler
Explore more searches like Interpreter Context Structure Programming
Design
Concept
Poster About
Three
Chart
Examples
Chart
For
File
Management
Visual
Recognition
Comment
Text
Diagram
For
Why Use
Data
Structure
Definition
Types
Three
Basic
Based
Basic
Control
Blocks
People interested in Interpreter Context Structure Programming also searched for
Road
Map
Code Wallpaper
4K
Language
Map
Language
Wallpaper
Stock
PNG
Transparent
Logo
Code
Background
Coding
Background
Logo.svg
Language
Logo
Function
PNG
Background
Design PNG
Language
Icon
Background
for Slides
Language
Posters
Background
Images
Garage Door Opener
Keypad
Esp8266 Arduino
IDE
Coding
Images
Abstract
Art
Black
White
High
Quality
Desktop Wallpaper
HD
Free
Pictures
Center
Logo
Profile
Pictures
Language
PNG
All
Symbols
Laptop
PNG
Computer
System
Lock Screen
Wallpaper
Logo
png
Illustration
Icon
Vector
Art
Logo No
Background
Background
HD
Logo
Design
Desktop Wallpaper
4K
Tech
Pics
Stock
Photography
Wallpaper
4K
Green
Background
1366X768 Wallpaper
4K
Banner
Art
Laptop
Wallpaper
Desktop
Wallpaper
Coding
Wallpaper
Wallpaper
for Phone
Code Wallpaper
HD
Autoplay all GIFs
Change autoplay and other image settings here
Autoplay all GIFs
Flip the switch to turn them on
Autoplay GIFs
Image size
All
Small
Medium
Large
Extra large
At least... *
Customized Width
x
Customized Height
px
Please enter a number for Width and Height
Color
All
Color only
Black & white
Type
All
Photograph
Clipart
Line drawing
Animated GIF
Transparent
Layout
All
Square
Wide
Tall
People
All
Just faces
Head & shoulders
Date
All
Past 24 hours
Past week
Past month
Past year
License
All
All Creative Commons
Public domain
Free to share and use
Free to share and use commercially
Free to modify, share, and use
Free to modify, share, and use commercially
Learn more
Clear filters
SafeSearch:
Moderate
Strict
Moderate (default)
Off
Filter
Interpreter
Computer
Basic
Interpreter
Language
Interpreter
Assembler Interpreter
and Compiler
Simultaneous
Interpreter
Interpreter
Example
Interpreter
Definition
Compiler in
Programming
Java
Interpreter
Interpreter
Computing
Program
Interpreter
Compiler
Meaning
Interpreter
versus Compiler
Compiler vs
Interpreter
Interpreter
Certification
Compare Compiler and
Interpreter
Computer Language
Translator
Spanish Medical
Interpreter
Difference Between Compiler/
Interpreter
How Interpreter
Works
Compiler
Process
Interpreted
Language
Software
Compiler
Interpreter
Cartoon
Interpreter
Computer Science
Interpreter
Symbol
Interpreter
Design Pattern
Sign Language
Interpreting
Compiled Language
Programming
Interpreter
in Python
Compiler
Diagram
Compiled
Code
Define
Interpreter
Types of
Compiler
JavaScript
Interpreter
Machanism of
Interpreter
Interpreter.
It
Both Interpreter
and Translator
Interpreter Programming
Languages
Interpreter
Means
Interpreter
Work
Old Basic
Interpreter
Role of
Interpreter
English
Interpreter
Machine Language
Programming
Theme of
Interpreter
Python Interpreter
Online
Synchronized
Interpreter
How Does
Interpreter Work
Structure
of Compiler
383×235
researchgate.net
Structure of interpreter. | Download Scientific Diagram
1024×532
hariprogrammingblog.wordpress.com
Interpreter – Design Patterns in C#
1315×714
reactiveprogramming.io
Interpreter
1436×856
reactiveprogramming.io
Interpreter
1280×720
linkedin.com
Micro-context interpreter
850×394
researchgate.net
The architecture of generic context interpreter. | Download Scientific ...
308×168
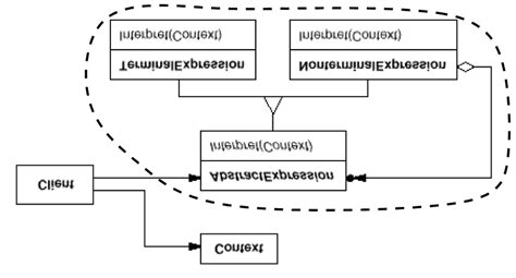
vincehuston.org
Interpreter
693×264
vincehuston.org
Interpreter
689×354
ResearchGate
The internal structure of the interpreter worker. | Download Scientific ...
620×362
Stack Overflow
java - Using Interpreter pattern on a Composite structure - Stack Overflow
578×383
researchgate.net
Influence of the Context Interpreter | Download Scientifi…
477×234
researchgate.net
Context Interpreter Component Diagram. | Download Scientific Diagram
Explore more searches like
Interpreter Context
Structure Programming
Design Concept
Poster About Three
Chart Examples
Chart For
File Management
Visual Recognition
Comment Text
Diagram For
Why Use Data
Structure Definition
Types
Three Basic
407×234
sourcemaking.com
Interpreter Design Pattern
982×870
sourcemaking.com
Interpreter Design Pattern
820×1458
linkedin.com
#interpreter #programmin…
704×1585
compilerteaching.org
MysoreScript: Interpreter::Co…
850×744
researchgate.net
1: Interpreter overview | Downloa…
6355×2505
bigboxcode.com
Design Pattern: Interpreter Pattern - BigBoxCode
1200×509
fallendeity.github.io
Designing a Language | Building a language and an interpreter for it ...
800×328
baeldung.com
Language Processors Explained | Baeldung on Computer Science
850×458
researchgate.net
Design Patterns Interpreter structure showing Composite substructure ...
503×330
sourcemaking.com
Interpreter Design Pattern
491×435
sourcemaking.com
Interpreter Design Pattern
850×458
researchgate.net
Design Patterns Interpreter structure showing Composite substructure ...
1024×768
SlideServe
PPT - Interpreter (design pattern) PowerPoint Presentation, free ...
400×263
hojjatk.com
Interpreter Design Pattern
768×1024
scribd.com
Difference Between Compi…
850×478
researchgate.net
Overview of the In-Context Learning Text-to-Structure System | Download ...
474×639
thevaluable.dev
The Differences Between Interpreter and Compiler …
141×141
researchgate.net
Interpreter architecture. | Do…
People interested in
Interpreter Context Structure
Programming
also searched for
Road Map
Code Wallpaper 4K
Language Map
Language Wallpaper
Stock PNG
Transparent Logo
Code Background
Coding Background
Logo.svg
Language Logo
Function PNG
Background Design PNG
1024×768
SlideServe
PPT - Compiler, Interpreter, and Bootstrapping PowerPoint Presentation ...
797×449
researchgate.net
The architecture of the Interpreter | Download Scientific Diagram
449×449
researchgate.net
The architecture of the Interpreter | Downloa…
600×345
dotnettutorials.net
Interpreter Design Pattern in C# - Dot Net Tutorials
646×730
the-very-slow-jython-project.readthedocs.io
7.5. Interpreter Structure — The Very Slow Jython Project
Some results have been hidden because they may be inaccessible to you.
Show inaccessible results
Recommended for you
Sponsored
Report an inappropriate content
Please select one of the options below.
Not Relevant
Offensive
Adult
Child Sexual Abuse
Feedback